Subscribe to:
Comments (Atom)
-
View Images Library Photos and Pictures. Kayak Fishing Life Jacket USCG Type iii PFD Fit Universal Oversize Fishing Vest | eBay 5 Best Fis...
-
Download Images Library Photos and Pictures. Chinese Woman In Traditional Costume Hanfu Coloring Page Free Printable Coloring Pages Girl Dr...





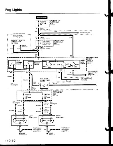
 Service Manual - Fog Lights_Page_1.jpg)

![[DIAGRAM] 1997 Honda Accord Tail Lights Wiring Diagram FULL Version HD](https://www.2carpros.com/images/question_images/213898/original.jpg)




